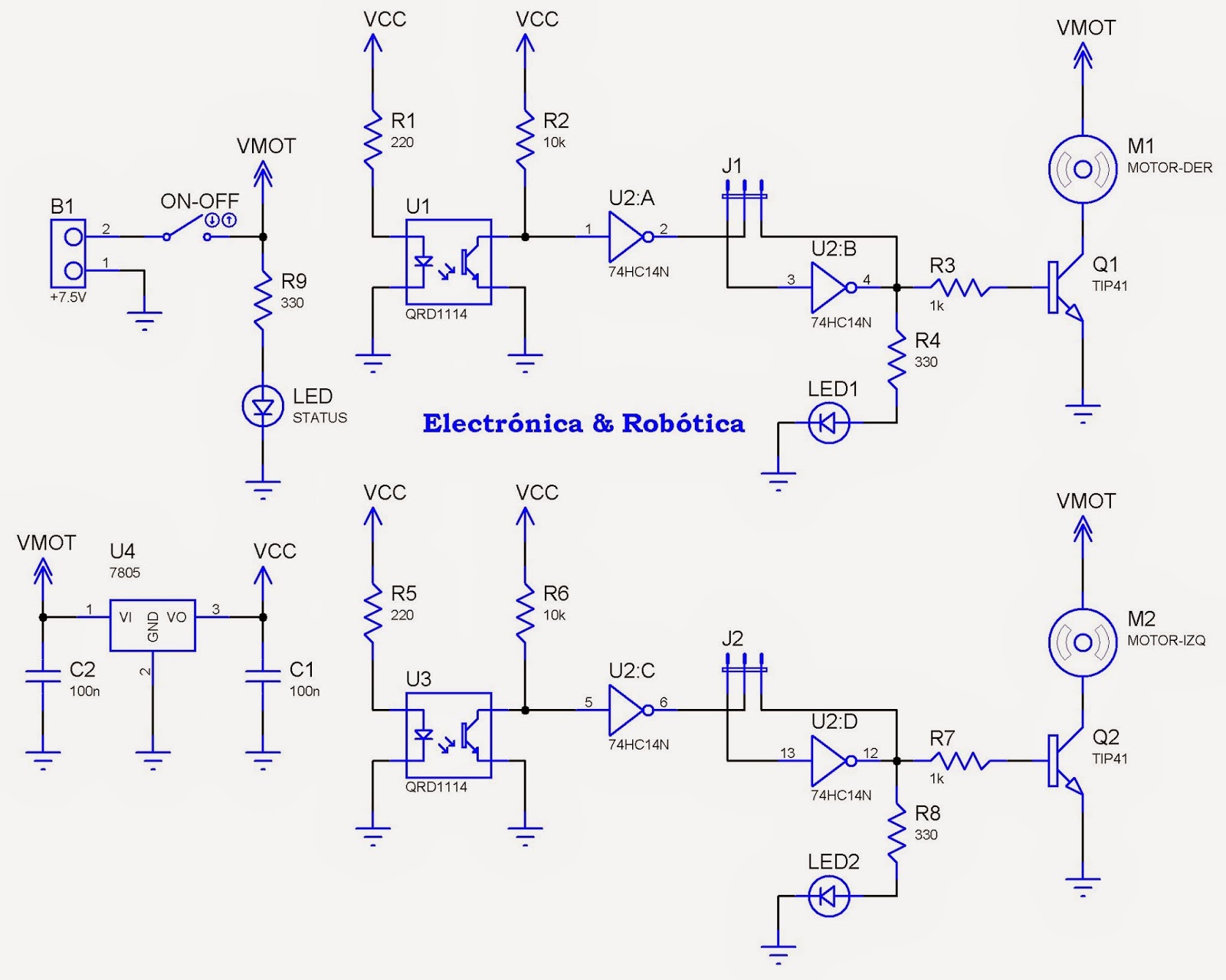
Por: Alexander Masdeu Este es mi robot seguidor de líneas (Versión 4). A diferencia del anterior, yo he realizado el diseño del circuito impreso (Chasis). Este kit incluye los siguientes componentes: 1 PCB chasis de carro sigue lineas velocista 1 Arduino Nano 1 Mini puente H L298N 2 Mini motorreductor caja de metal 600 Rpm 8 CNY70 1 Transistor 7805 1 Capacitor electrolítico 16V 100 uF 4.. Tipos de robots seguidor de linea: Robots seguidores de línea simples: Estos robots utilizan un único sensor para detectar la línea (monosensoriales). Suelen utilizarse en entornos educativos son muy asequibles y relativamente fáciles de construir. Perfectos para iniciar en el mundo de la robótica. Robots seguidores de línea complejos:
Robótica Kit Carro Robot Seguidor de Línea SL1
KIT Robot seguidor de línea ARDUINO Dagoppi
Robot A3 Seguidor de Línea Guía de usuario El Saber 21
Catia e Inventor con Ciri Robot Seguidor de Línea
Kit Robot Seguidor De Linea , Sumo Y Evasor De Obstaculos ROBODACTAMX
Robot seguidor de líneas (Básico)
Kit Robot Seguidor De Linea Arduino IngenioticsMex STEAM
ROBOT SEGUIDOR LINEA Apuntes de Robótica y Sistemas Autónomos Docsity
ROBOT SEGUIDOR DE LINEA ARDUINO UNO PROYECTO COMPLETO YouTube
Kit robot seguidor de línea para Arduino — Talos Electronics
Robot seguidor de línea EcuRed
🚗 Cómo HACER un ROBOT SEGUIDOR de LÍNEAS Tutorial fácil YouTube
Robot Seguidor de Linea Negra se hace) YouTube
Robot Seguidor de línea Funciona) YouTube
Seguidor de linea Fastbot JaBots
Robot seguidor de línea para Arduino EcuaRobot
Kit Seguidor de línea básico Novatronic
Kit Seguidor De Línea Arduino D21 MEGATRONICA
Como hacer un robot seguidor de lineas desde cero paso a paso YouTube
Como hacer un robot seguidor de línea velocista Componentes YouTube
Paso 3: Programación. La programación es el corazón de tu robot seguidor de línea. Deberás escribir un programa en el entorno de desarrollo de Arduino que le indique al robot cómo responder a las lecturas de los sensores. Básicamente, el robot debe moverse de manera que los sensores de seguimiento de línea estén centrados sobre la línea.. Un robot seguidor de línea se clasifica en el campo de la robótica móvil un grupo de la rama de robótica, por tanto es necesario que posea tres funciones fundamentales, la locomoción (nivel físico), la percepción (nivel sensorial) y la decisión (nivel de control). “Un robot industrial es un manipulador multifuncional reprogramable.



